这16门检察课程入选全市政法首批“好课程”
如何依托检察教育培训大力弘扬“四种精神”,培养更多检察“工匠”“大师”?要拿优质课程来说话。近日,由市委政法委评选的“全市政法系统首批干部教育培训好课程”出炉,共有16门检察教育培训课程入选。
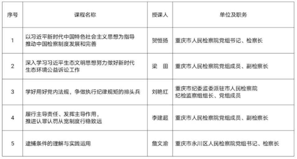
据悉,为推动优质课程和师资资源共建共享,不断提高新时代政法干部教育培训质效,市委政法委此次共确定了富有时代特征、实践特色、政法特点的78门课程,作为全市政法系统首批干部教育培训好课程。由重庆市检察院党组书记、检察长贺恒扬主讲的《以习近平新时代中国特色社会主义思想为指导,推动中国检察制度发展和完善》等16门检察课程入选,其中综合类课程4门、专业类课程12门。
近年来,市检察院凝聚三级检察机关力量,突出问题导向,重基础、善创新、求实效,课程开发工作成效显著,检察教育培训课程体系建设迈上新台阶。目前,组织开展的全市检察教育培训精品课程正在评选复审之中。
点击图片查看链接
领导之要,思想引领。领导之责,行动引导。
“实施法律监督是宪法定位,代表公共利益是使命所在,守护公平正义是价值追求,推进依法治国是政治责任。参与社会治理是职责所系……”在重庆市检察官学院举办的市人大代表专题培训班上,市检察院党组书记、检察长贺恒扬作了主题为“以习近平新时代中国特色社会主义思想为指导,推动中国检察制度发展和完善”的专题报告,全面介绍新时代检察官的角色、作用,以及新时代检察工作的新内容、新特色、新发展。
早在2018年1月,最高检政治部便印发了《全国检察机关领导干部上讲台实施指导意见》。随后,市检察院正式下发了《关于做好全市三级院检察长“上讲台”工作的通知》。为严格落实《意见》和《通知》要求,全市三级检察院领导干部结合检察工作中的重点、难点、热点问题,积极开发培训课程,确保把政治建设融入业务培训落到实处。
“法定代表人越权代表,公司将被迫埋单;职工越权签合同,企业也要担责;公司提供担保,未经股东会研究决定可能无效……”去年7月21日,两江新区互联网产业园内,60多名民营企业家及高管云集一堂,一场别开生面的民法典宣讲正在进行。
作为主讲人,贺恒扬检察长结合民法典具体规定,用大量典型案例“以案说典”,更逐一梳理民企生产经营中常见的14项法律风险点,为老总、高管们带来一堂生动的法律风险防范课。同时,贺恒扬检察长走进重庆大学,主讲《民法典中的社会主义核心价值观》,师生们盛赞“这是一堂带‘法治味’的思政课”。
以“领跑”作示范。在贺恒扬检察长的带动下,市检察院政治部主任钟勇、市检察院第二分院检察长刘晴、永川区检察院检察长詹文渝、忠县检察院检察长黄雄等三级检察院领导干部也纷纷走上讲台,带头讲党课、思政课、业务课蔚然成风。
仅去年一年,全市检察机关领导干部走上各类讲台303人次,由此带动了全市检察人员积极参与课程研发,有效促进了全市检察教育培训工作。
典型案例进课堂——让课程更有“实战味”
一个案例胜过一打文件。无论是“专业类培训班”还是“综合类培训班”,学员最关心的是课程有没有用、有多大用,于是案例成了最受欢迎的“香饽饽”。
“课程开发中,我们突出问题导向,坚持用好指导性案例和典型案例这个‘活教材’,推动案例进课堂,提升检察教育培训的指导力和实战味。”市检察院政治部干训室主任姜玲说。
“所有的实务课程必须针对当前需求和痛点,课程不能简单地举例,贴合检察业务的最新案例才有说服力。”在研发西部巡讲《行政争议实质性化解的思路和技巧》课程中,市检察院检察六部副主任石娟就借助大量最高检发布的指导性案例,讲通讲透如何破解群众工作难、达成协议难等问题。“每到一个地方之前,先了解当地办案工作的情况、相关数据,并结合阅卷情况有针对性地设置教学重点,选择教学方式。”石娟说。
课程孵化同样不可忽视。市检察院定期举办师资培训班,与时俱进更新教育培训理念,增强教官使用新型教学手段和教学组织模式的能力,同时加强重大课题成果向课程开发的转化,不断丰富课程内容。
点击图片查看链接
新时代检察业务在变化,课程内容更要与时俱进。紧紧围绕“四大检察”“十大业务”新要求,市检察院突出实战、实用、实效导向,将目光锁定在专业建设上——专业成就特色,特色铸就品牌。
12月30日,一场网络犯罪疑难案例研讨会在市检察院第三分院召开。
西南政法大学教授陈伟、卢有学、周清林等6名理论和实务界专家围席而坐,话题只有一个:在一起涉嫌利用网络直播诈骗案和一起使用胁迫方式获取他人微信号案件中,民事欺诈与诈骗犯罪如何区分?微信号是否属于财产,能否成为抢劫罪对象?
一场头脑风暴就此展开。从民法和刑法不同视角,与会专家和网络犯罪案件刑事检察专业团队成员,聚焦保护互联网新业态创新发展与打击网络违法犯罪的平衡,网络犯罪特点及与传统犯罪的关系,诈骗犯罪模型结构等疑难问题深入讨论。
注重把优质资源请进来,全市检察机关坚持借力智库、用好外脑,引来“源头活水”,研发推出一批在全国有影响的检察教育培训精品课程。如孙琳、关倚琴讲授的《公诉人庭审讯问证人的策略与技巧》、宋能君讲授的《司法责任制改革背景下的案件流程精细化管理》、王治讲授的《检察综合工作基本素能及实务》等课程。
“在最高检组织的全国检察教育精品课程评选活动中,重庆市检察机关入选数量进入全国前三,均为系统内的专业人才和专业团队成员组织研发的专业课程。”市检察院政治部副主任杜雪梅说。
新闻多一点:全市政法系统首批干部教育培训好课程目录(检察系统16门)






